Arrow
Register

You have instant access if signed in to the Library. Otherwise please email us for access.

Learn how to plan effective marketing

Marketing Planning

Your comprehensive guide

Marketing Plan

Business to Business

Planning and implementation
(An insurance broker's marketing toolkit)

Business to Business

Marketing Analytics

Your marketing won't succeed without constant analysis

Marketing Analytics

Marketing Audit

Understand how to improve your marketing's performance

Marketing Audit

Customer Recruitment

Your step-by-step guide

Customer Recruitment

Customer Retention

Your step-by-step guide

Customer Retention

Increase Customer Spend

Implement a profitable strategy

Increase Customer Spend

Sales Lead Quality

Become more effective at generating new business

Lead quality

Local Marketing

Local Marketing

Marketing Strategy

Deliver your marketing objectives

Marketing Strategy

Develop strategic, practical marketing skills

Practical Marketing

Implement your marketing strategy

Practical Marketing

Marketing = Leads

Leads x Conversions = Sales
Sales x Profit = a growing business

Marketing = Leads

Business to Business

Practical marketing guide
(An insurance broker's marketing toolkit)

Business to Business

Market Research

Use the insight gleaned from research to inform every marketing decision you make

Market Research

Customer Insight

Put an understanding of your customer at the centre of your strategy

Customer Insight

Your customer proposition

Uncover your USP message to prospects

Your customer proposition

Website development

Engage, captivate and convert visitors on your website

Website development

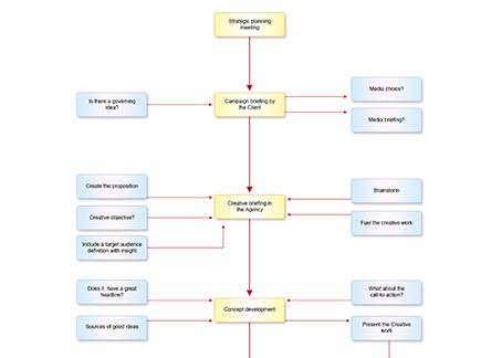
Campaign Management

Learn how an agency responds to a client brief

Campaign Management

Advertising Strategy

How to use advertising to deliver set marketing objectives

Advertising Strategy

Segmentation

Segment to ensure your marketing is relevant to each customer group

Segmentation

Direct Marketing Strategy

Create a personal and intermediary-free dialogue with customers

Direct Marketing Strategy

Communication Strategy

Work out who needs to know what and when and which channels to use

Communication Strategy

Develop practical digital marketing skills

Email Marketing

Your comprehensive guide

Email Marketing

Content Marketing

Your comprehensive guide

Content Marketing

Social Media Marketing

Your comprehensive guide

Social Media Marketing

Mobile Marketing

Your comprehensive guide

Mobile Marketing

Video Marketing

Your comprehensive guide

Video Marketing

Website development

Engage, captivate and convert visitors using your website

Website development

Digital Strategy

How to market effectively to a digital audience

Digital Strategy

Equip yourself for a career in Marketing

Create your personal brand

Stand out from the crowd

Create your personal brand

Get the right experience

Gain experience that is valuable to an employer

Get the right experience

The talent gap in Marketing

Fill it and get your dream job

The talent gap in Marketing

Small Business Marketing

Bring this expertise to your work experience

Small Business Marketing

Agency Account Management

Bring this expertise to your work experience

Agency Account Management

Placement/Work experience

Find, excel and make this a truly valuable experience

Placement/Work experience

Campaign Management

Your step-by-step guide

Campaign Management

Marketing = Leads

Leads x Conversions = Sales
Sales x Profit = a growing business

Marketing = Leads

Personal development

Develop these transferable skills

Personal development

Creative development

Learn how to plan your creative work

Creative development

Presentation skills

Plan, prepare, practice, present

Presentation skills

Employability skills

Display your skills at every employer touchpoint

Employability skills

Achieve your academic potential

Get the grades you deserve

Achieve your academic potential

Get the grades you deserve

Learn to love the Library

Your comprehensive guide

Learn to love the Library

Learn how to write

Both as an academic, and as a marketer

Learn how to write

Learn how to learn

Because being good at this it makes sense

Learn how to learn

Use your time effectively

And have more time to do what you want

Use your time effectively

Dissertation skills

Your step-by-step guide

Dissertation skills

Presentation skills

Plan, prepare, practice, present

Presentation skills

Chris Fill's academic guide to Marketing Communications

Chris Fill's academic guide to Marketing Communications

Learn how to take notes

And half the time you spend revising

Learn how to take notes

Exam skills

Plan to exceed your expectations

Exam skills

Read widely

Develop your passion for marketing

Read widely

Lectures and tutorials

How to glean the most value

Lectures and tutorials

Get your ideal job in Marketing

Create a CV that gets interviews

Create a CV that gets interviews

Write a covering letter that won't get binned

Write a covering letter that won't get binned

Stand out from the crowd

Stand out from the crowd

Promote your personal brand

Promote your personal brand

Fill their talent gap

Fill their talent gap

Be passionate

Be passionate

Ace the interview

Ace the interview

Achieve your potential

Achieve your potential

Images by rawpixel.com, our-team, kroshka-nastya, senivpetro, racool studio, benzoix on freepik



Directory

Your source of marketing expertise

(Note: all boxes are clickable - to continue)

Production Media strategy PR strategy Advertising strategy Sales promotion Direct marketing Digital advertising Event marketing Email marketing Search engine optimisation Website strategy Pay-per-click Social media strategy Mobile strategy Content marketing strategy Copywriting skills Creative skills Deifferentiation Accoung Manager Skills Marketing Manager Skills Alaysis Customer retention Customer management Customer recruitment Proposition Add value Promotions Communications strategy Brand development Product development Product portfolio management Place Distribution channels management Pricing strategy Marketing mix Marketing plan Budgeting Positioning strategy Brand strategy Brand development Target audience Customer insight Data management Segmentation strategy Buyer Behaviour B2C or B2B Customer Insight Competitor/Market insight Market research Data Analysis Data Analysis Marketing Audit Objective